设为首页
加入收藏
网站首页
政府信息公开
工作动态
服务企业发展政策通道
政策法规
专题专栏
办事服务
咨询留言
学习宣传习近平新时代中国特色社会主义思想
学习贯彻党的二十大精神
群众办事百项堵点疏解行动
枣庄市化工产业转型升级办公室
优化营商环境
工业行业安全生产
网站年度报表
办事指南
政务服务
表格下载
联系我们
工信文件
您现在的位置:
首页
>
工信文件
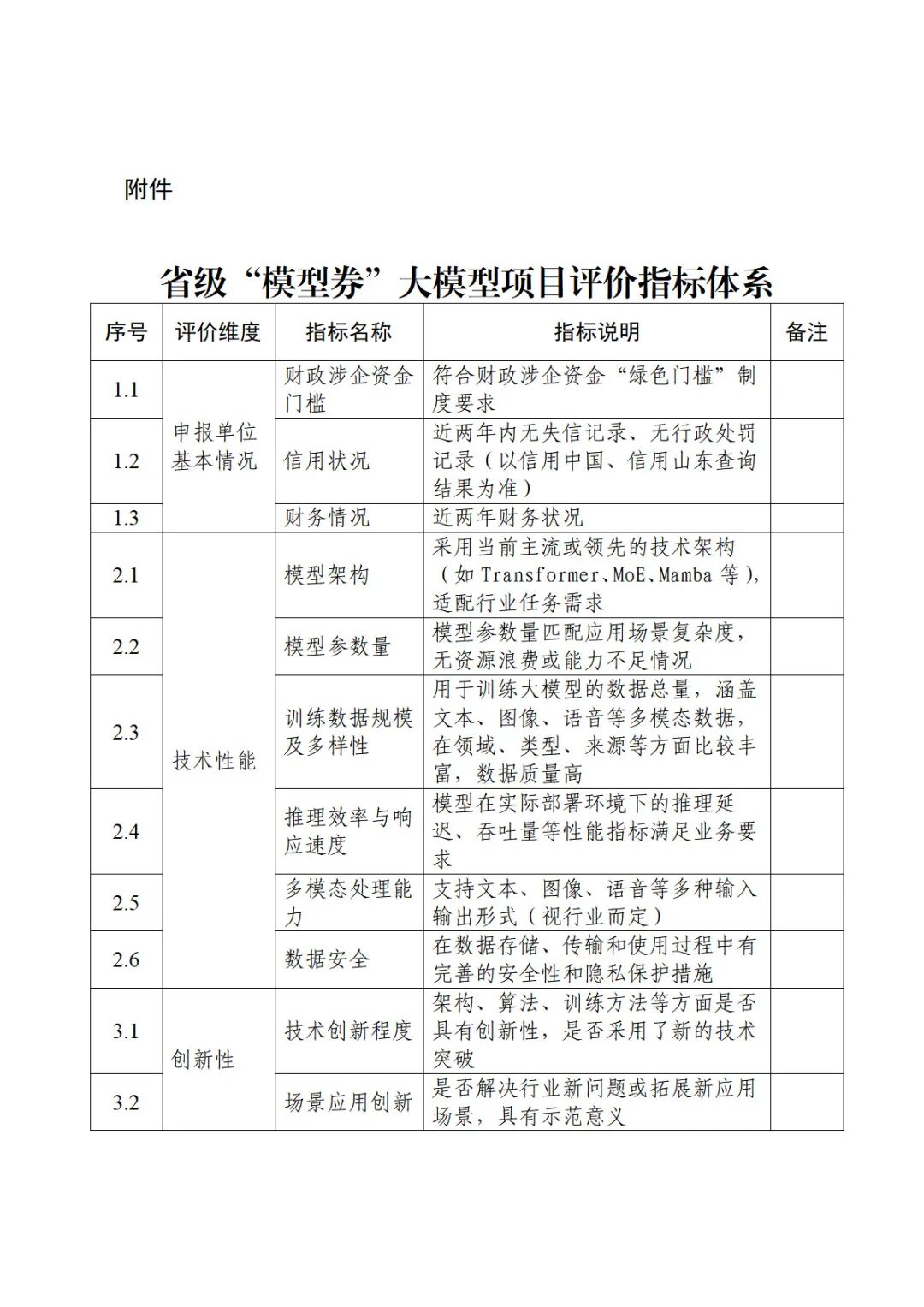
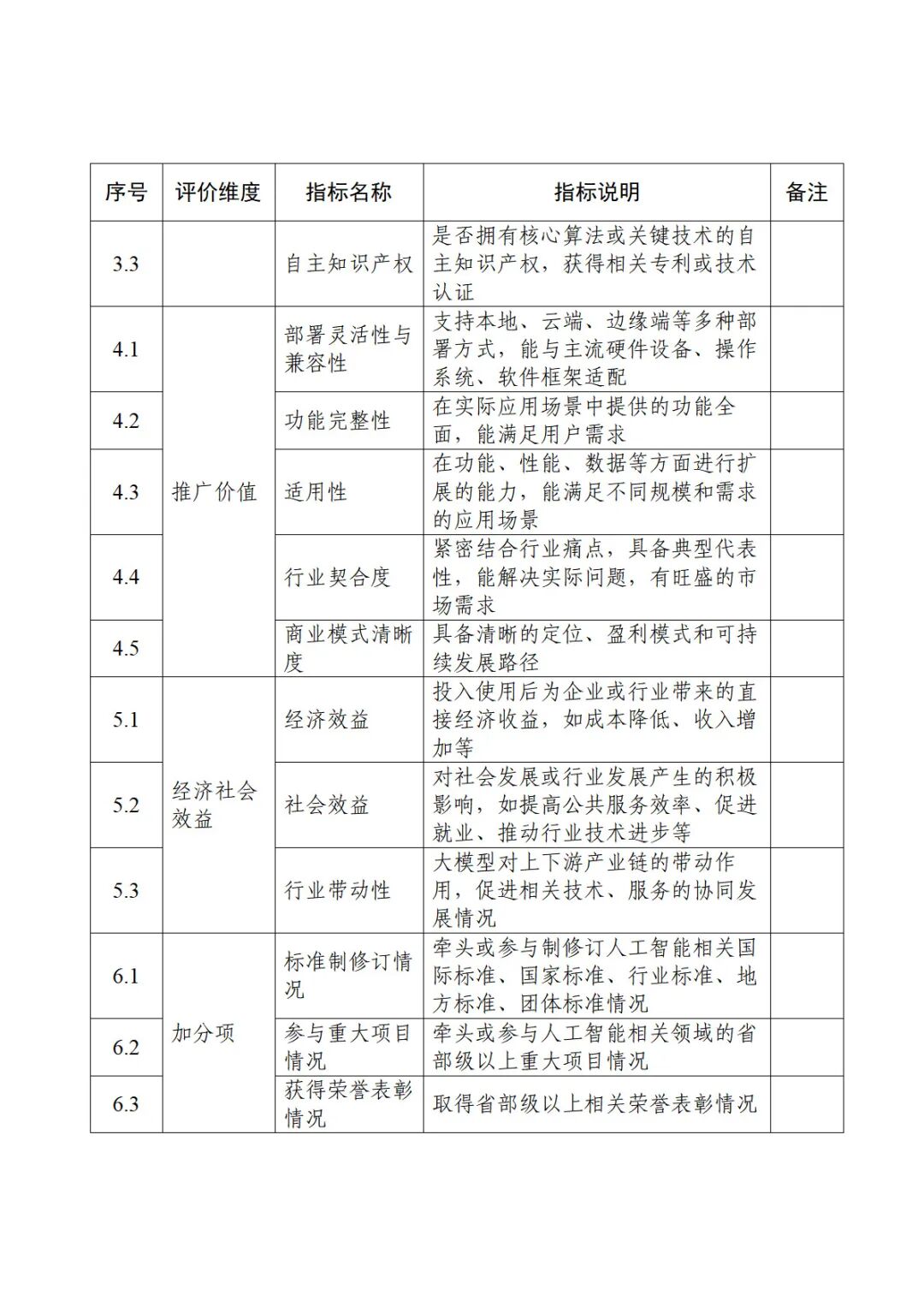
《山东省省级“模型券”奖补资金管理办法及实施细则》印发
发布: 发布日期:2025/09/08
枣庄市工业和信息化局主办 各区(市)、市直各部门内容保障
地址:光明大道2621号市政大厦 电话:3314251
网站地图
备案编号:
鲁ICP备08006519号-7
鲁公网安备:37040002000052号
网站标识码:3704000004