工信部联节 〔2026〕48号
各省、自治区、直辖市及计划单列市、新疆生产建设兵团工业和信息化、生态环境、商务、市场监管、金融监管、能源主管部门,有关中央企业,有关行业协会:
为贯彻《中华人民共和国固体废物污染环境防治法》,落实《制造业绿色低碳发展行动方案(2025—2027年)》,提升光伏组件综合利用水平,提出以下意见。
一、总体要求
以习近平新时代中国特色社会主义思想为指导,全面贯彻落实党的二十大和二十届历次全会精神,认真落实全国新型工业化推进大会部署,以全面提高光伏组件综合利用水平为目标,完善法规政策标准,强化工艺技术研发,拓宽产品应用路径,加强要素支持保障,推动光伏组件综合利用产业健康有序发展。
到2027年,光伏组件绿色生产水平进一步提高,再生材料使用比例有效提升,组件报废评价标准和检验检测方法得到完善。表层结构拆解、层压件高效分离、组分提取等关键技术取得突破,废旧光伏组件综合利用产品在金属冶炼、装备制造、建材生产等重点领域的应用规模进一步扩大,制定一批光伏组件绿色设计和综合利用方面的技术标准,培育一批废旧光伏组件综合利用骨干企业,光伏组件综合利用量累计达到25万吨。到2030年,光伏组件综合利用技术装备水平进一步提升,产业创新发展能力明显增强,综合利用产品应用场景和应用方式不断拓展,形成产业链上下游协同紧密、产能布局合理、能够应对大规模退役潮的废旧光伏组件综合利用能力。
二、推进光伏行业绿色设计和制造
(一)提升光伏组件易拆解、易利用水平。依法实施光伏行业清洁生产审核。鼓励光伏组件生产企业采用易拆解、易分离的胶粘材料,探索非交联结构胶膜材料,为报废后高效拆解利用创造条件;鼓励选用无氟背板、无铅焊带、无铅金属浆料等绿色原材料,降低光伏组件综合利用环保处置成本。(工业和信息化部、生态环境部按职责分工负责)
(二)提升再生材料使用比例。支持光伏玻璃、晶硅材料、接线盒、铝边框等光伏组件零部件生产企业与再生资源综合利用企业加强合作,提升组件零部件中再生塑料、再生硅材料、再生有色金属、再生玻璃等的使用比例。鼓励光伏组件生产企业在满足性能要求的前提下,优先采购再生材料含量水平高的光伏边框、金属浆料、光伏玻璃等,提升光伏组件中再生材料使用比例。(工业和信息化部负责)
三、推动光伏组件有序报废退役
(一)明确光伏组件报废判定标准。结合装机组件特点、性能等,加快研究制定光伏组件报废评价技术标准,明确报废评价程序、技术要求和评价方法。鼓励应用无人机电致发光(EL)成像检测、热成像检测、人工智能在线监测等方法,有效识别光伏组件功能结构完整性、安全水平及功率衰减情况等,为组件维护与报废判定提供参考。(工业和信息化部、市场监管总局、国家能源局按职责分工负责)
(二)引导相关方规范交售废旧光伏组件。引导光伏组件生产企业、光伏电站、电站施工方等光伏组件所有方分别将生产过程中产生的废品、使用过程中出现质量问题的次品、运输和施工损坏造成的残品、光电转化效率较低或寿命到期的退役组件等交售至综合利用企业。生产企业、光伏电站、电站施工方等委托他人运输、利用、处置报废光伏组件的,应当对受托方的主体资格和技术能力进行核实,约定污染防治要求。(工业和信息化部、国家能源局、金融监管总局、生态环境部按职责分工负责)完善光伏电站退役管理政策,指导光伏电站有序开展升级改造和退役。(国家能源局负责)支持各地、有关行业协会、龙头企业建设废旧光伏组件交易平台,强化废旧组件交易信息共享,提升交易效率和透明度。(工业和信息化部、商务部按职责分工负责)
四、推动绿色高效拆解利用
(一)提升拆解精细化水平。加快光伏组件高效拆解技术攻关,鼓励应用自动化清洗、冲切、拆分设备,提升组件拆解效率和精度。研发智能识别多尺寸、多类型光伏组件的自适应拆解系统,加快开发应用移动式、模块化的快拆技术装备,推广“即到即拆”模式,满足多地形高效回收、灵活处理的应用场景,降低搬运、运输等非技术成本。支持将分布式快拆技术与物联网、智能物流数据分析技术融合,提升组件拆解资源调配效率。(工业和信息化部负责)
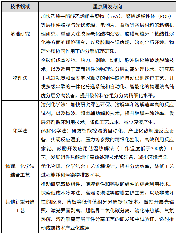
(二)突破高效分离工艺。开展光伏组件胶膜粘结机理研究,丰富完善胶膜低成本解离技术理论体系。加快研发晶硅单玻、双玻等组件的物理法、化学法、结合工艺及新型分离工艺,攻克光伏组件部件与胶膜的绿色、高效分离技术,鼓励开发非破坏性拆解技术,探索完整玻璃等材料获取路径。详见附件《高效分离工艺重点研发方向》。(工业和信息化部、生态环境部按职责分工负责)
(三)推动光伏组件有价组分高效提纯。鼓励提取晶硅电池片金属栅线的银材料,探索采用非酸性或弱酸性溶剂进行银浸提,提升工艺过程环保水平。加快研究酸法提银过程中的试剂循环利用技术,提升酸液回用率。研究储备少银化组件精细提纯工艺。鼓励从焊带、汇流条中提取铜、铅、锡等金属元素,分级分质利用光伏组件中的硅元素,根据多晶硅、铝硅合金、有机硅生产企业对再生材料的要求,采用湿法、火法等工艺提升硅料纯度。研究玻璃、胶膜、背板等低价值组分的低成本提取技术,提升光伏组件全组分综合利用水平。支持综合利用企业采用先进的生产工艺,降低拆解利用过程环境影响。(工业和信息化部、生态环境部按职责分工负责)
(四)拓宽综合利用产品应用领域。聚焦有色金属、建材、化工等重点应用行业,积极扩大硅、银、铜、铝、玻璃、背板、胶膜等光伏组件综合利用产品的应用。(工业和信息化部负责)
五、推动光伏组件综合利用全产业链协同发展
(一)强化综合利用产业链上下游协同。推动光伏组件生产企业、光伏电站等报废组件产生方与综合利用企业建立长期稳定合作关系,拓宽综合利用企业生产原料来源,提升原料保障能力。推动综合利用企业与产品应用行业企业加强协同,助力综合利用产品推广应用。(工业和信息化部、国家能源局按职责分工负责)
(二)引导综合利用产能合理布局。结合光伏生产企业及光伏电站的地域分布、规模、建成年限、组件性质特点等,做好报废及退役规模预测,合理配套建设综合利用产能。以西北、华东、华北等光伏电站集聚区为重点,推动光伏组件综合利用产业规模化发展,鼓励就近就地综合利用,降低运输成本。(工业和信息化部、国家能源局按职责分工负责)
(三)推动拆解利用全产业链一体化发展。鼓励光伏组件生产企业、光伏电站、综合利用企业等积极延伸产业链条,一体布局光伏组件表层结构拆解、层压件分离、组分提取等工艺流程,促进生产过程集约化、一体化,助力产业规模化发展。(工业和信息化部、国家能源局按职责分工负责)
六、优化产业创新发展环境
(一)完善法规标准。加快制定工业资源综合利用管理办法,厘清废旧光伏组件综合利用各方主体责任。落实《光伏产业标准体系建设指南》《新能源汽车、锂电池和光伏产业标准提升行动方案》,鼓励企业以轻量化、易拆解、易运输、易回收为目标,优化光伏组件设计。加快研究光伏组件绿色设计、报废、运输、检验检测、综合利用、产品碳足迹等方面的技术标准,提升相关领域技术标准检测认证能力。加快研究光伏组件各组分提取技术标准,以及废旧光伏组件综合利用重点领域的产品标准,着力构建上下游贯通、衔接紧密的光伏组件综合利用标准体系。(工业和信息化部、市场监管总局、国家能源局按职责分工负责)
(二)加大政策支持。支持光伏组件综合利用行业企业积极参与制造业单项冠军、专精特新中小企业和高新技术企业申报。发挥国家产融合作平台作用,引导金融机构对光伏行业绿色技术改造、废旧光伏组件综合利用项目提供信贷融资支持。拓展股权、债权等多元化融资渠道,鼓励社会资本积极参与废旧光伏组件综合利用。利用有关专项资金,加大对先进综合利用技术、设备研发的支持力度。支持先进的废旧光伏组件拆解、稀贵金属回收提纯等技术纳入《国家工业和信息化领域绿色低碳工艺、技术和装备目录》,强化供需对接,加快推广应用。围绕光伏组件退役趋势规模、利用价值等方面开展课题研究,为科学合理布局综合利用产业发展打好基础。(工业和信息化部、生态环境部、金融监管总局按职责分工负责)
(三)培育行业龙头骨干。鼓励有条件的光伏产业园区开展“无废园区”建设,支持光伏组件生产企业、综合利用产品生产企业、综合利用产品使用企业等加强合作,培育一批光伏行业的工业绿色低碳典型案例。加快研究制定废旧光伏组件综合利用行业规范条件,结合行业发展实际情况,适时实施规范管理,发布规范企业名单,推动行业规范化、高质量发展。鼓励有关地区依托国家工业资源综合利用基地建设对光伏组件综合利用行业发展给予支持。(工业和信息化部、生态环境部按职责分工负责)
(四)加强宣传引导和国际合作。有关行业协会、研究机构和企业应加大对光伏组件科学回收利用的宣传力度,鼓励相关企业通过资源协同、技术合作、信息共享等方式,强化合作交流,降低产业链综合成本。支持光伏组件综合利用产业链相关企业与国际先进企业加强合作,在技术、人才、管理模式创新等方面交流互鉴,增强国际竞争能力。(各部门按职责分工负责)
七、强化组织保障
西北、华东、华北等光伏组件装机量较大地区的工业和信息化主管部门要会同有关部门加大综合利用工艺、技术、装备研发,推动产业化应用。地方能源行业主管部门要组织做好光伏发电项目升级改造和退役工作。生态环境主管部门要做好本地区报废光伏组件污染环境防治的统一监督管理。有关行业协会要引导光伏组件生产企业、光伏电站、综合利用产品使用企业等加强合作,助力培育良好的综合利用产业生态。行业龙头骨干企业要发挥带头作用,积极落实各项任务和工作目标,与光伏电站等做好衔接,为推动光伏组件综合利用贡献力量。(有关地区工业和信息化、生态环境、能源、市场监管等部门按职责分工负责)
附件:高效分离工艺重点研发方向
工业和信息化部
生态环境部
商务部
市场监管总局
金融监管总局
国家能源局
2026年2月13日
附件:
高效分离工艺重点研发方向
